01
TANDEM
Connecting people across long distances caused by work-related travel.
02
INTRODUCTION
Tandem helps partners stay emotionally present across distance by turning everyday check-ins into low effort interactions, while supporting their personal well-being.
Category: UX/UI Research and Design
Project Duration: 8 weeks
Team Size: 4 people
My Role:
Conducted user interviews, secondary research and analysing findings.
Built wireframes and high-fidelity prototypes.
Made the UI and visual design of the prototype.
Conducted usability tests with medium and high fidelity versions.

03
CONTEXT
When one of the partners in a couple has to travel over long distances for work, it can end up creating an emotional disconnect between them. Communication may often not go beyond a functional, update-sharing level.
Moreover, there exists concern on both partners' sides of whether the other is staying healthy or not.
*These personas will be introduced shortly.
Tandem exists to satisfy the following user goals:
1
Quiet Reassurance
2
Low-Friction Emotional Connection
3
Reduced Uncertainty
4
Effortless Presence
5
Everyday Stability
04
RESEARCH PROCESS
USER SEGMENTS CONSIDERED
1
Frequent Travelers
Constantly moving, leaving home for long periods of time. Used to a hectic work lifestyle.
2
Traveler’s Partner
Used to taking up responsibilities at home. Highly independent and capable, always ready.
3
Their Children
Feels a disconnect from traveling parent when they’re away. Recognizes the efforts from the parent at home.
Primary Research Goal:
Identifying emotional/physical challenges (relating to work-life balance) on travels for working professionals and identifying areas where interventions could be made.
Secondary Goals:
Map how travel frequency, duration, and destinations impact daily routines, stress levels, and family dynamics.
Explore preferences for employer/company aids, such as bleisure policies or wellbeing tech, to gauge feasibility for design solutions
Understand the experiences of others relevant to the situation, such as the families of travelling professionals and any other loved ones, as well as employers and hiring managers for these roles.
Research Questions:
What challenges are faced by individuals travelling for work and their families (spouses, children) on either end, while they are on business trips?
How do they address these challenges and stay connected over distances?
What current tools, apps, or employer policies do travelers use to manage work-family boundaries, and what gaps exist in these solutions?
PRIMARY RESEARCH METHODS
3
No. of Segments
Travelers, their spouses and children
4-6
Sample Size per Segment
These were the minimum number of people we wanted to interview per segment
17
Total Interviews Taken
6 from travelers, 5 from spouses and 6 from children segments
Remote Moderated Interviews
The travelers we interviewed were all between the ages of 30-50, traveling frequently for work (1-2 times/month for 7+ days). The spouses we interviewed were also in a similar age range as the travelers. Out of 5, 4 were currently working or used to work. The children we interviewed were between the ages of 13-20, as we found that older children were able to articulate and reflect on their experiences better. 6 groups in the interviewees were families (we interviewed members of the whole families).
Through our research, we noticed that the traveler and their spouse's experiences were more deeply felt than those of the children, who grew to be very independent and resilient even in the absence of a parent. Thus, we narrowed down our focus to just the traveler and their spouse.
2
No. of Segments
Travelers and their spouses
86
Total Responses
62 from travelers, 24 from spouses
Quantitative Survey
The goal with these surveys was to gauge the scale at which the data we got from our interviews repeated at, and validate it. It helped us narrow down what the users actually needed the most. For example, from our interviews we found out that keeping track of personal health while on travel is difficult for travelers, which worries spouses back home. This was corroborated by survey responses by both segments, where travelers noted that on travel their regular routines would be disrupted, and spouses noted that these issues caused worry for them.
INSIGHTS FROM PRIMARY RESEARCH
By combining quantitative and qualitative data to form integrated insights
Integrated Insight 1
From interviews/observations, we noticed that
spouses of frequently traveling workers often take on most household, caregiving, and decision-making responsibilities when their partner is away for work.
This was supported by survey data, which showed that
around 60% of spouses reported that their responsibilities increase during travel, with many handling children’s routines, household logistics, emergencies, emotional support, elder care, and their own work alone.
Taken together, this tells us that
when one partner travels, responsibility at home stops being shared and falls mainly on one person, increasing stress and reducing the sense of support.
This points to a design opportunity to address the imbalance in support systems by enabling better coordination between both partners, in a way that respects each other’s time.
Integrated Insight 2
From interviews/observations, we noticed that
travelers and their spouses often keep communication emotionally surface-level when managing long-distance connection during work travel, even though they stay in regular contact.
This was supported by survey data, which showed that
60-70% of travelers reported that conversations felt more functional than emotional at least sometimes, while a majority of spouses said they downplay their own stress, avoided sharing minor problems, or saved topics for later, and communication relied more on messaging than calls or video, even if those modes are preferred.
Taken together, this tells us that
regular communication has adapted to be efficient and low-effort, but not emotionally expressive, and this pattern becomes normalized over time, limiting deeper emotional connection from both sides.
This points to a design opportunity to design for shared experiences and connections at a distance, not just talking.
Integrated Insight 3
From interviews/observations, we noticed that
spouses and children of frequently traveling workers often hesitate to initiate calls or conversations when the traveling family member is busy, tired, or hard to read while away.
This was supported by survey data, which showed that
Around 60–70% of spouses mention checking their partner’s availability before calling, defaulting to messaging, or delaying minor conversations until the partner returns, indicating low proactive outreach.
Taken together, this tells us that
uncertainty around availability and emotional bandwidth makes reaching out feel interruptive, leading spouses to self-censor communication even when they want to connect.
This points to a design opportunity to reduce the hesitancy in reaching out, enabling more natural, guilt-free communication.
Integrated Insight 4
From interviews/observations, we noticed that
spouses of frequently traveling workers often worry about their partner’s health, food, and exhaustion when the partner is away for work and managing irregular travel schedules.
This was supported by survey data, which showed that
around 70–80% of spouses explicitly agree that they worry about their partner’s health during travel, with common concerns around sleep, food, safety, and exhaustion, and many needing health visibility of partner as a key improvement.
Taken together, this tells us that
while travelers may internally prioritize their health, the lack of visibility into daily health behaviors during travel increases stress and uncertainty for family members back home.
This points to a design opportunity to introduce ways to alleviate stress of family members back home by way of updates and ways for the traveler to take informed steps in taking better care of personal health while traveling.
Based on how strongly the quantitative and qualitative data supported each other, we finalised on moving forward with 2 of the above insights:
Integrated Insight 3
From interviews/observations, we noticed that
spouses and children of frequently traveling workers often hesitate to initiate calls or conversations when the traveling family member is busy, tired, or hard to read while away.
This was supported by survey data, which showed that
Around 60–70% of spouses mention checking their partner’s availability before calling, defaulting to messaging, or delaying minor conversations until the partner returns, indicating low proactive outreach.
Taken together, this tells us that
uncertainty around availability and emotional bandwidth makes reaching out feel interruptive, leading spouses to self-censor communication even when they want to connect.
This points to a design opportunity to reduce the hesitancy in reaching out, enabling more natural, guilt-free communication.
Integrated Insight 4
From interviews/observations, we noticed that
spouses of frequently traveling workers often worry about their partner’s health, food, and exhaustion when the partner is away for work and managing irregular travel schedules.
This was supported by survey data, which showed that
around 70–80% of spouses explicitly agree that they worry about their partner’s health during travel, with common concerns around sleep, food, safety, and exhaustion, and many needing health visibility of partner as a key improvement.
Taken together, this tells us that
while travelers may internally prioritize their health, the lack of visibility into daily health behaviors during travel increases stress and uncertainty for family members back home.
This points to a design opportunity to introduce ways to alleviate stress of family members back home by way of updates and ways for the traveler to take informed steps in taking better care of personal health while traveling.
05
UNDERSTANDING_USERS
Persona 1: The Traveler (Main User)

Name: Amy
Age: 38
She travels for 10-15 days a month for work, on a busy schedule, and talks to family 5-6 times in that period. Often prioritizes work higher than personal health, which worries her spouse. Accustomed to this lifestyle.
I feel I should be careful of my health and the food I eat, but I prioritize work first
When busy schedules and travel routines make paying attention to personal health a low priority.
Today I solve this by making up for transgressions in diet after coming home, or my family sends me reminders and checks in with me.
I feel sad when I want to talk to my family but I cannot due to travel routines/time zone difference.
When conversations tend to serve only the purpose of info-sharing and deeper connection is left out.
Today I solve this by video/phone calls whenever possible, even if it isn’t that often.
What Amy might want from a potential solution
Staying updated on safety and well-being of those at home
Moving conversations from functional to emotional sharing and deeper connection.
Assuring family of my own health and well-being while away from home for long periods of time.
Persona 2: The Traveler's Spouse
Name: Frank
Age: 38
He is a middle-aged, urban spouse who routinely operates as the sole household decision-maker due to their partner’s frequent travel, balancing work, caregiving, and home management with high independence and reliability.

I feel anxious about the health of my spouse
When I think about their poor diet, lack of sleep, and neglected health while travelling
Today I solve this by sending frequent text reminders to drink water, eat properly, and take medications.
I feel disconnected during ad-hoc moments
When spontaneous news or a quick question cannot be shared due to time zone gaps
Today I solve this by adhering to a routine of brief, functional evening check-ins.
What Frank might want from a potential solution
Visibility of their spouses health and mental statuses, as reassurance.
Moving conversations from functional to emotional sharing and deeper connection.
Communicate presence and care passively and casually, without effort, guilt, or interruption.
Based on the information collected, we formulated a How Might We (HMW) statement:
How might we
nudge for a better lifestyle and improve visibility regarding both the partners’ well-being, while encouraging spontaneous interaction for both of them, so that they feel more at ease, lead healthier lifestyles and feel more connected to each other?
06
BUILDING_THE_PRODUCT
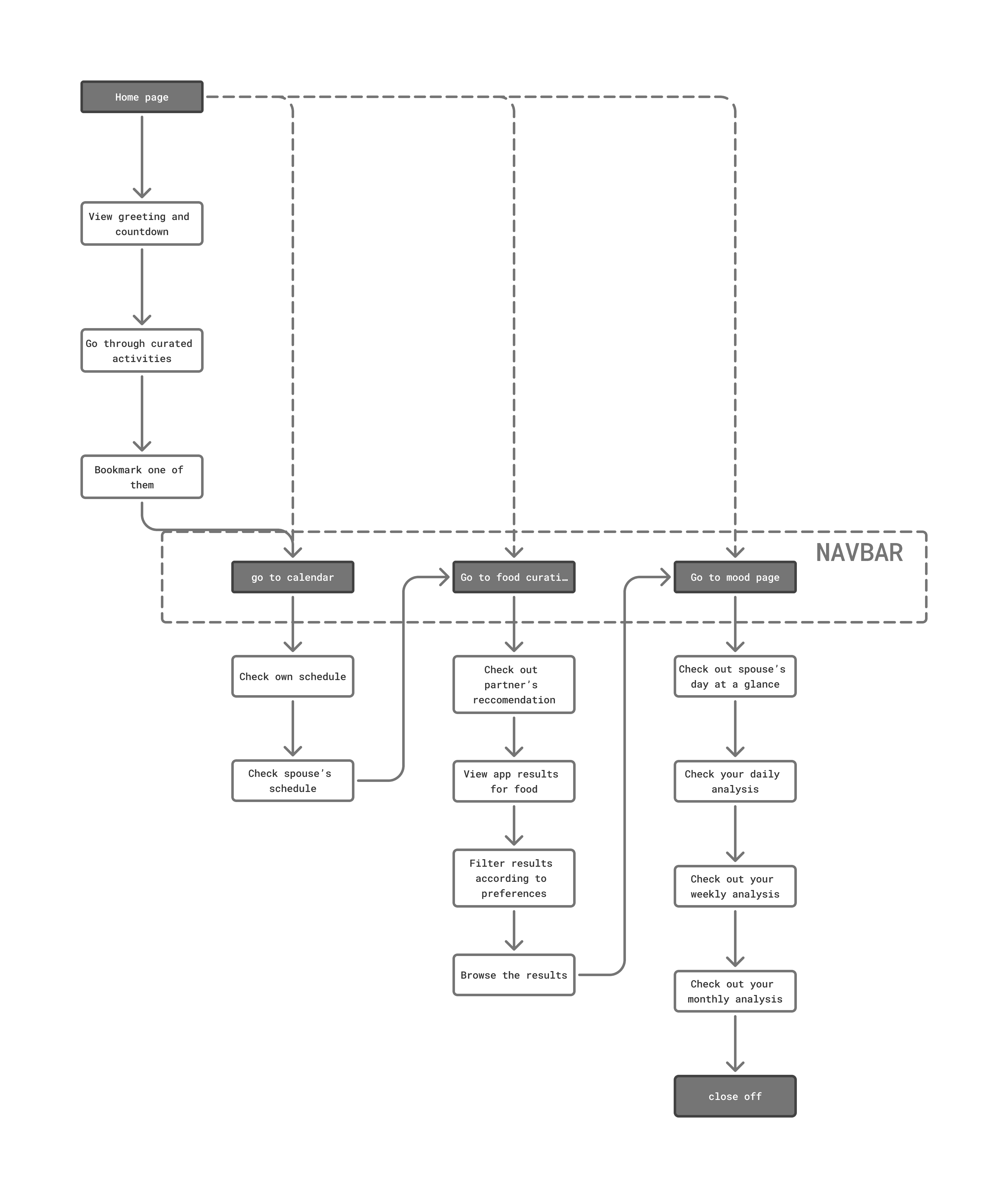
Before starting to build the product, we created a to-be user journey map for the app, keeping the main user, the traveler in mind:

We then translated this into a task flow for the main user Amy, consisting of the happy path.

It was at this stage that we built medium fidelity wireframes, which we used to conduct usability testing:

Landing Page

Calendar

Food Curation

Mood Tracking
Use the following link to view the whole MEDIUM FIDELITY prototype:
Through conducting usability testing, we were able to pinpoint certain places in the prototype where users faced issues:
Old screen
New screen


To better accommodate mental models, we shifted the position of the 'bookmarked' button to the top universal bar.
The option to see bookmarked activities remained unnoticed by many, as the button was not very discoverable.


We made the affordance and discoverability clearer by providing 2 buttons showing each user avatar instead of a toggle switch to view shared schedules.
Users were not able to gauge the affordance associated with or discover this button, meant to toggle between their and their spouse’s schedule.
Overall Usability Test Findings:
Landing Page
People appreciated the “Activities for you” section and were able to bookmark them, but not find the list of bookmarked activities.
Calendar
Users found the feature to be convenient, and were excited to see their spouse’s schedule too but were not able to find the feature on the screen.
Food Curation
Users loved that their partners were also able to recommend them food to try in their area. However, they faced difficulty using the filter feature to get specific results from food choices presented to them.
Mood Tracking
Users liked that they were able to see how them and their spouse were feeling in the day, and that they could view their previous data too. However, they found the layout of the page confusing and leading towards comparison.
Using these findings, we were able to build the final high-fidelity prototype.

Landing Page

Calendar

Food Curation

Mood Tracking
Use the following link to view the whole HIGH FIDELITY prototype:
Use the following link to view DESIGN SYSTEM for the prototype:
ADDITIONAL NOTES
There is an additional feature called the Memory Box that can be found on the landing page. It is a time capsule-like feature where both users (the traveler and their spouse) can upload any form of media, such as photos, videos or text to save for later. Then, once they both reunite, they can go through the things they have saved for each other together.
There is a communications page on the navbar. This is a feature that would allow the users to categorise what they want to talk to each other about on the basis of priority, topic, etc.
Both these user flows were NOT prototyped since they weren't part of the happy path, which consists of the most important interactions they perform on the app.
07
REFLECTIONS
One of my biggest takeaways from this project was regarding the design process itself. The structure, no matter how linear it may be, is rarely how the actual process goes. While working on this project, my team and I faced quite a few situations where we had to turn back, refine our learnings and insights and then move forward again. From discussions with peers and usability testing, my perspective on design and UX kept evolving, and I put these changes in though into consideration while working on building the prototype and researching.
This project was my first time working with a design system. It showed me the importance of having a set, defined structure so UI can feel and be consistent all across the app. Formally working with design systems, specially the atomic design process helped me evolve from simply organizing components to creating and defining styles, colours, components and various other UI artifacts.
08
CONTACT_ME
Like what you see?




